网上报名官方网站 成绩查询权威渠道
首页 |
设为首页 |
加入收藏 |
广告服务
省考试院
高考
自考
艺体考试
英语考试
助学报名
心理辅导
公务员
专题
微信
考试查询
成考
考研
资格等级
留学预科
就业指导
出国留学
文化节
视频
博客
当前位置:
首页
>>
高考
>>
备考
>>
历年试卷
>> 正文
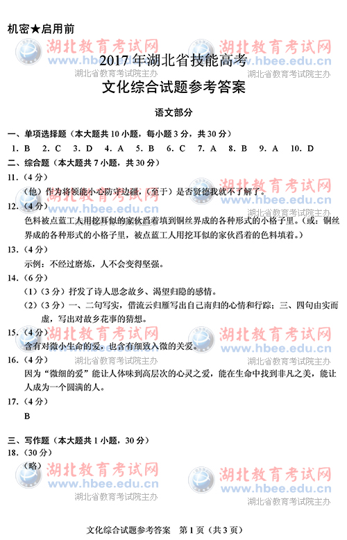
2017年湖北省技能高考文化综合试卷及参考答案
http://www.hbee.edu.cn
2017-6-8 17:40
[微信号:hbjyks]
请点击下方“下一页”翻页 第3页 共3页
来源:湖北省教育考试院
责任编辑:
Rolly
首页
上一页
下一页
末页
共3页
第3页
相关新闻
推荐新闻
高 考
自 考
考 研
·
湖北省2017年普通高考各科试卷及参考答案
·
关于做好2017年下半年全国计算机等级考试工
·
湖北省2017年普通高校招生网上填报志愿必读
·
2017年湖北省英语口语等级考试(SETS)成绩
·
关于做好2017年普通高考成绩复核工作的通知
·
2017年湖北省体育专业素质测试考生成绩查询
·
2017年4月高等教育自学考试违规处理结果查
·
2017年湖北省农村义务教育学校教师笔试加分
·
2017年4月湖北省自学考试成绩查询
·
关于2017年4月份自学考试成绩公布及复查事
·
湖北省2017年普通高考各科试卷及参考答案
·
湖北省2017年普通高校招生网上填报志愿必读
·
关于做好2017年普通高考成绩复核工作的通知
·
湖北省2017年普通高等学校招生考试时间安排
·
湖北省2017年技能高考(技能考试)成绩查询
·
关于做好2017年湖北省普通高考报名资格复查
·
2017年湖北省高水平艺术团测试成绩查询
·
关于做好2017年湖北省普通高考报名资格复查
·
湖北省出台本科院校与高职联合培养人才方案
·
武汉初三高三调考时间敲定
·
2017年4月高等教育自学考试违规处理结果查
·
2017年4月湖北省自学考试成绩查询
·
关于2017年4月份自学考试成绩公布及复查事
·
2017年上半年湖北省高等教育自学考试毕业证
·
2017年湖北省自学考试面向社会开考专业实践
·
关于试行我省自学考试新旧专业计划调整及停
·
2017年湖北省自学考试面向社会开考专业实践
·
关于试行我省自学考试新旧专业计划调整及停
·
2017年湖北省自学考试前置学历查验及课程免
·
湖北省将于2月15日启动2017年上半年自学考
·
湖北省2017年全国硕士学位研究生统考成绩查
·
2017年全国硕士研究生考试周末举行
·
致全体硕士研究生考试考生的公开信
·
关于统筹全日制和非全日制研究生管理工作的
·
2017年全国硕士研究生招生工作管理规定
·
2017年全国硕士研究生招生考试公告
·
明年研考 医学三类专业硕士分类考试
·
教育部关于进一步规范工商管理硕士教育的意
·
湖北省2016年硕士招生单位复试办法
·
教育部公布考研分数线 18日起可申请调剂
头条:2013年艺术专业招生简章汇总
湖北省2017年普通高考各科试卷及参考答案
关于做好2017年下半年全国计算机等级考试工作的通
2017年湖北省英语口语等级考试(SETS)成绩查询
图片新闻
2016年4月自学考试课程
2016年4月份高等教育自
自考在籍考生2016年硕士
2015年自考全日制助学班